急性中毒抢救必知 30 种解毒剂,一表理清(建议收藏)
急性中毒病情复杂、变化急骤,严重者会出现多器官功能障碍或衰竭,甚至危及生命。
所以,了解中毒特殊临床表现、熟悉常用解毒剂,对于及时救治患者至关重要。
- 常见毒物特殊中毒表现 -
除了胆碱样综合征、抗胆碱综合征、感神经样中毒综合征、麻醉样综合征、阿片综合征、戒断综合征等系统性中毒表现外,一些常见毒物还存在极具识别特征的临床表现。
(点击可查看大图)

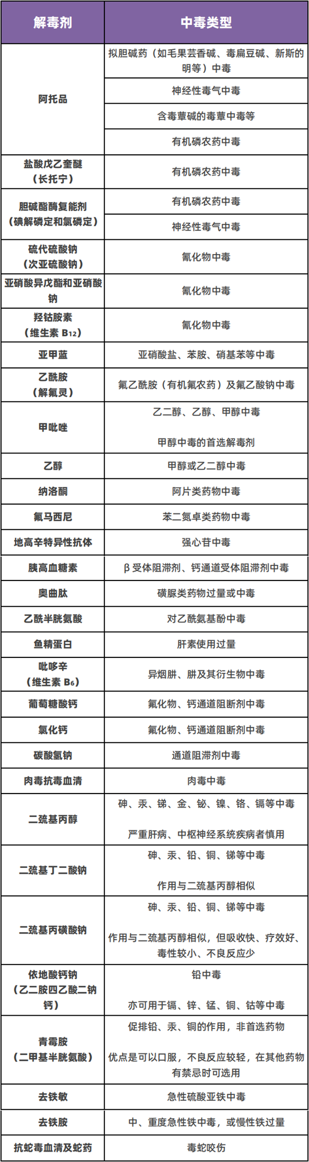
- 常见解毒药物 -
中毒救治时,除了要迅速脱离中毒环境、清除身体接触毒物、催吐、洗胃、导泄、灌肠、血透等之外,解毒剂的应用也很关键。
(点击可查看大图)

🎯 纳洛酮真的能够「解酒」吗?
🎯谈之色变的双硫仑样反应鉴别——哪些药物沾酒即倒?
🎯如何摒弃「阿托品化」的传统使用思维?剂量如何规范?
🎯蘑菇中毒高发季来临,你的急救技能储备上了吗?
-广告-
别急,以上问题,我们的课程都能解决。
《常见急性中毒诊疗大全》
24 节课时,限时仅需 ¥268!
长按识别扫码,看免费试播↓↓

具体讲了哪些内容?

为什么推荐这门课?


策划 | 王禾
题图 | 丁香公开课设计
参考文献:
[1] 中国医师协会急诊医师分会,中国毒理学会中毒与救治专业委员会.急性中毒诊断与治疗中国专家共识[J].中华急诊医学杂志,2016,25(11):1361-1375.
[2] 张劲松,乔莉.进一步认识和用好解毒剂是值得关注的问题[J].中华急诊医学杂志,2016,25(11):1355-1357.
[3]中国医师协会急诊医师分会.急性有机磷农药中毒诊治临床专家共识(2016)[J].中国急救医学,2016,36(12):1057-1065.

