六险两金 福利丰富 | 大型三级综合医院邀您加入
来源:丁香人才公众号
日期:2022-06-17
![]()
成都京东方医院
邀您加入
在中国的众多城市中很少能有一座城市在 2,300 多年的时间轨道里城名不改、城址不变、中心不移成都便是一个它是世人皆知的「天府之国」是西部之星,更是梦想集中营机遇之城、人才之城,实至名归成都京东方医院2022 年度人才招聘开启
来成都,享受巴适生活

成都京东方医院简介






多重福利待遇等你来享
薪酬:
优于同级医院薪资水平,根据临床能力和学术水平参照医院薪酬体系确定薪酬待遇。
贺金:
节日贺金、生日贺金等。
五险一金:
按照国家有关规定办理社会保险(养老、医疗、工伤、失业、生育)及公积金。
企业年金:
提供额外养老保障,享受国家税收优惠政策。
商业保险:
可覆盖父母、配偶和子女的补充商业保险。
带薪年假:
享有国家年假,额外给予奖励年假。
研修及科研:
提供国内外专项技术进修、培训、深造机会;为科研项目提供全方位支撑。
住房保障:
温馨舒适的人才公寓;提供自建产权住宅购买权,并给予购房优惠。
子女教育:
根据生物城规定享受园区内优质公立幼儿园、小学、中学及国际学校等教育资源。
年度健康体检:
免费提供员工年度健康体检及亲属优惠体检。
多岗招聘 期待加入
点击 >>「 成都京东方医院 」,在丁香人才上查看全部在招岗位。
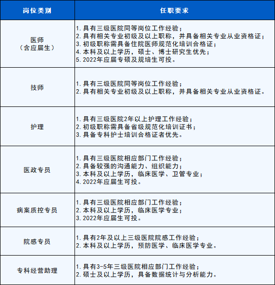
在 招 岗 位

任 职 要 求

-
应聘咨询电话:028-60661057、028-67277614
图片来源:成都京东方医院
- END -


▼ 点阅读原文 找心仪工作